

In 2023, I designed Shoestack, a high-octane e-commerce concept designed to disrupt the traditional digital footwear market. Serving as the Product Designer, I designed a platform that bridges the gap between the raw, high-energy aesthetics of streetwear culture and the rigorous precision of modern UX standards. The project was conceived as a solution to the common friction points found in online retail, utilizing a rapid, focused sprint to build a seamless conversion funnel that feels as premium and exclusive as the sneakers it showcases. By prioritizing a mobile-first architecture, I created an environment where bold branding and intuitive functionality coexist to drive a superior shopping experience. The strategic foundation of Shoestack is built upon three core user segments: the Hypebeast, the Mobile-First Shopper, and the Style-Conscious Athlete. For the trend-conscious collector, I implemented a visually immersive interface that captures the excitement of exclusive drops and high-energy branding. To meet the demands of digital natives, the platform features a frictionless "one-tap" checkout flow that provides a lightning-fast, app-like experience directly on the web. Finally, for the performance-oriented athlete, I integrated high-fidelity product storytelling and crisp imagery, ensuring that every purchase is backed by clarity and technical detail.
In 2023, I designed Shoestack, a high-octane e-commerce concept designed to disrupt the traditional digital footwear market. Serving as the Product Designer, I designed a platform that bridges the gap between the raw, high-energy aesthetics of streetwear culture and the rigorous precision of modern UX standards. The project was conceived as a solution to the common friction points found in online retail, utilizing a rapid, focused sprint to build a seamless conversion funnel that feels as premium and exclusive as the sneakers it showcases. By prioritizing a mobile-first architecture, I created an environment where bold branding and intuitive functionality coexist to drive a superior shopping experience. The strategic foundation of Shoestack is built upon three core user segments: the Hypebeast, the Mobile-First Shopper, and the Style-Conscious Athlete. For the trend-conscious collector, I implemented a visually immersive interface that captures the excitement of exclusive drops and high-energy branding. To meet the demands of digital natives, the platform features a frictionless "one-tap" checkout flow that provides a lightning-fast, app-like experience directly on the web. Finally, for the performance-oriented athlete, I integrated high-fidelity product storytelling and crisp imagery, ensuring that every purchase is backed by clarity and technical detail.
Target Audience🚹
Target Audience🚹
The Hypebeast & Sneakerhead
The Hypebeast & Sneakerhead
Mobile-first shopper
Mobile-first shopper
Style-conscious Athlete
Style-conscious Athlete
Challenges faced ❌
The core challenge of Shoestack was to balance a high-octane "hypebeast" aesthetic with the rigorous usability standards of a high-conversion retail platform. I had to ensure that the bold, streetwear-inspired branding didn't create cognitive overload or obscure the path to purchase. Furthermore, I faced the structural hurdle of building trust within a purely digital environment where the "fit and feel" of a product cannot be physically verified. To mitigate this, I had to engineer intuitive size-recommendation tools and transparent policy displays that felt integrated into the design rather than tacked on as an afterthought. Balancing these technical optimizations with the need for a visually immersive "drop" experience required a rigorous iterative process, ultimately proving that high-energy brand storytelling can coexist with a frictionless, high-performance e-commerce engine.
The core challenge of Shoestack was to balance a high-octane "hypebeast" aesthetic with the rigorous usability standards of a high-conversion retail platform. I had to ensure that the bold, streetwear-inspired branding didn't create cognitive overload or obscure the path to purchase. Furthermore, I faced the structural hurdle of building trust within a purely digital environment where the "fit and feel" of a product cannot be physically verified. To mitigate this, I had to engineer intuitive size-recommendation tools and transparent policy displays that felt integrated into the design rather than tacked on as an afterthought. Balancing these technical optimizations with the need for a visually immersive "drop" experience required a rigorous iterative process, ultimately proving that high-energy brand storytelling can coexist with a frictionless, high-performance e-commerce engine.
Visuals & Usability
Asset Performance
Trust & Transparency
Key objectives?🎯
Key objectives?🎯
The strategic foundation of Shoestack was to transform the digital sneaker-buying experience into an immersive, high-velocity journey that successfully bridges the gap between "hype-culture" aesthetics and high-conversion retail mechanics. My primary aim was to ensure the interface felt as premium as an exclusive boutique drop while maintaining the rigorous performance standards of a world-class e-commerce engine. By focusing on a "sticky," mobile-first environment, I architected a system that encourages deep product discovery while systematically removing every possible barrier to the final checkout, ensuring the user remains engaged from the first scroll to the final tap. To achieve this, I implemented a multi-faceted strategy centered on maximizing conversion velocity and elevating brand storytelling through bold typography and high-fidelity imagery. This involved engineering a lightweight, app-like experience to optimize mobile performance, ensuring zero lag even during high-traffic product releases. Furthermore, I focused on reducing purchase friction by integrating intuitive size-recommendation tools and transparent data to build immediate user trust. By designing a modular "drop" system, the platform enables dynamic discovery, allowing users to navigate trending collections and limited-edition releases with unprecedented ease and speed.
The strategic foundation of Shoestack was to transform the digital sneaker-buying experience into an immersive, high-velocity journey that successfully bridges the gap between "hype-culture" aesthetics and high-conversion retail mechanics. My primary aim was to ensure the interface felt as premium as an exclusive boutique drop while maintaining the rigorous performance standards of a world-class e-commerce engine. By focusing on a "sticky," mobile-first environment, I architected a system that encourages deep product discovery while systematically removing every possible barrier to the final checkout, ensuring the user remains engaged from the first scroll to the final tap. To achieve this, I implemented a multi-faceted strategy centered on maximizing conversion velocity and elevating brand storytelling through bold typography and high-fidelity imagery. This involved engineering a lightweight, app-like experience to optimize mobile performance, ensuring zero lag even during high-traffic product releases. Furthermore, I focused on reducing purchase friction by integrating intuitive size-recommendation tools and transparent data to build immediate user trust. By designing a modular "drop" system, the platform enables dynamic discovery, allowing users to navigate trending collections and limited-edition releases with unprecedented ease and speed.
Maximize Conversion velocity
Maximize Conversion velocity
Elevate Brand storytelling
Elevate Brand storytelling
Optimize mobile performance
Optimize mobile performance
Reduce purchase friction
Reduce purchase friction
Enable dynamic discovery
Enable dynamic discovery


Project Discovery 🔬
Project Discovery 🔬
The discovery phase for Shoestack centered on decoding the unique behaviors of the sneakerhead community and the high-stakes nature of limited-edition retail. I analyzed industry leaders like Nike and StockX to identify how "scarcity" and "hype" could be translated into intuitive digital features without frustrating the average user. My research revealed that while users crave high-energy visuals, they prioritize speed and accuracy during high-traffic "drops." This insight shifted the project's focus toward a high-performance, mobile-first architecture that balances vibrant streetwear aesthetics with a frictionless path to purchase.
The discovery phase for Shoestack centered on decoding the unique behaviors of the sneakerhead community and the high-stakes nature of limited-edition retail. I analyzed industry leaders like Nike and StockX to identify how "scarcity" and "hype" could be translated into intuitive digital features without frustrating the average user. My research revealed that while users crave high-energy visuals, they prioritize speed and accuracy during high-traffic "drops." This insight shifted the project's focus toward a high-performance, mobile-first architecture that balances vibrant streetwear aesthetics with a frictionless path to purchase.
Strategy ⚙️
Strategy ⚙️
The mobile app strategy for Shoestack focused on creating a "high-velocity" retail experience that prioritizes speed and thumb-zone ergonomics. Since sneaker drops are won or lost in seconds, the architecture was designed to minimize the steps between product discovery and final confirmation. I implemented a "bottom-sheet" navigation system and one-tap checkout mechanics to ensure that users could navigate the entire store with a single hand, mirroring the fast-paced, on-the-go lifestyle of the modern hypebeast. Conversion-First Navigation: Utilizing a bottom-anchored menu and "thumb-friendly" action zones to facilitate rapid browsing and selection. The "Drop" Architecture: Implementing real-time countdowns and push notification triggers to drive urgency and return-user engagement. Micro-Interaction Feedback: Designing haptic-inspired visual cues and smooth transitions that provide immediate satisfaction during the "Add to Cart" process. Localized Personalization: Featuring dynamic content blocks that surface trending releases based on user preferences and regional "hype" data. Frictionless Checkout: Integrating biometric-ready payment gateways to reduce the checkout process to a matter of seconds
The mobile app strategy for Shoestack focused on creating a "high-velocity" retail experience that prioritizes speed and thumb-zone ergonomics. Since sneaker drops are won or lost in seconds, the architecture was designed to minimize the steps between product discovery and final confirmation. I implemented a "bottom-sheet" navigation system and one-tap checkout mechanics to ensure that users could navigate the entire store with a single hand, mirroring the fast-paced, on-the-go lifestyle of the modern hypebeast. Conversion-First Navigation: Utilizing a bottom-anchored menu and "thumb-friendly" action zones to facilitate rapid browsing and selection. The "Drop" Architecture: Implementing real-time countdowns and push notification triggers to drive urgency and return-user engagement. Micro-Interaction Feedback: Designing haptic-inspired visual cues and smooth transitions that provide immediate satisfaction during the "Add to Cart" process. Localized Personalization: Featuring dynamic content blocks that surface trending releases based on user preferences and regional "hype" data. Frictionless Checkout: Integrating biometric-ready payment gateways to reduce the checkout process to a matter of seconds
Conversion-first Navigation
Conversion-first Navigation
Drop Architecture
Drop Architecture
Localized personalization
Localized personalization
Frictionless checkout
Frictionless checkout
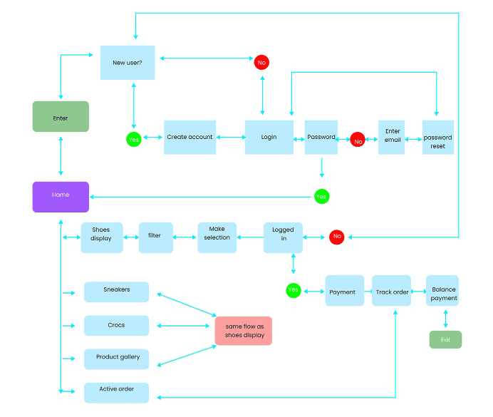
Design Process 🪄
The design process for Shoestack was a systematic exercise in balancing high-octane brand expression with rigorous e-commerce logic. I initiated the project by curating a "hype-centric" mood board, blending urban grit with premium minimalism to ensure the visual direction resonated authentically with the streetwear community. This aesthetic foundation was then translated into a modular component library within Figma, where I developed a robust design system featuring consistent button states, dynamic countdown timers, and versatile product cards. My focus remained anchored on the "thumb-zone" experience, ensuring that every layout was optimized for rapid, one-handed mobile interaction. To bridge the gap between static design and a functional retail environment, I utilized high-fidelity prototyping to stress-test the fluidity of "swipe-to-buy" mechanics and 360-degree product rotations. This phase allowed me to refine micro-interactions and visual cues that provide immediate feedback during the "Add to Cart" process. The journey concluded with a meticulous technical handoff, where I optimized all high-resolution assets and spacing tokens to ensure the bold UI remained performant on mobile devices. By simulating high-traffic "drop" scenarios throughout the process, I ensured that the path to purchase remained clear and intuitive, even amidst the vibrant visual energy of the brand.
The design process for Shoestack was a systematic exercise in balancing high-octane brand expression with rigorous e-commerce logic. I initiated the project by curating a "hype-centric" mood board, blending urban grit with premium minimalism to ensure the visual direction resonated authentically with the streetwear community. This aesthetic foundation was then translated into a modular component library within Figma, where I developed a robust design system featuring consistent button states, dynamic countdown timers, and versatile product cards. My focus remained anchored on the "thumb-zone" experience, ensuring that every layout was optimized for rapid, one-handed mobile interaction. To bridge the gap between static design and a functional retail environment, I utilized high-fidelity prototyping to stress-test the fluidity of "swipe-to-buy" mechanics and 360-degree product rotations. This phase allowed me to refine micro-interactions and visual cues that provide immediate feedback during the "Add to Cart" process. The journey concluded with a meticulous technical handoff, where I optimized all high-resolution assets and spacing tokens to ensure the bold UI remained performant on mobile devices. By simulating high-traffic "drop" scenarios throughout the process, I ensured that the path to purchase remained clear and intuitive, even amidst the vibrant visual energy of the brand.


Let's Design 🎭.
Let's Design 🎭.
The transition from strategy to execution was the defining moment where the Shoestack concept evolved into a high-fidelity mobile prototype. Moving beyond static research, this phase was dedicated to translating the visceral energy of streetwear into a tangible digital experience within Figma. I focused on building a robust design system that prioritized "thumb-zone" ergonomics and high-velocity navigation, ensuring that the bold aesthetics were backed by rigorous UX logic. Figma served as the primary engineering bay for this process, allowing me to meticulously map out complex interactive flows and refine the micro-interactions that make a mobile-first retail environment feel premium and responsive. By utilizing advanced prototyping features and auto-layout systems, I was able to stress-test the conversion funnel, ensuring that the journey from an "exclusive drop" countdown to the final "one-tap" checkout was entirely frictionless. This phase was about more than just aesthetic polish; it was about architecting a professional-grade mobile interface that stands at the intersection of cultural relevance and technical precision. Every pixel, transition, and component was refined to create a seamless, intuitive, and visually arresting platform that reflects the high standards of both the sneaker community and modern mobile engineering
The transition from strategy to execution was the defining moment where the Shoestack concept evolved into a high-fidelity mobile prototype. Moving beyond static research, this phase was dedicated to translating the visceral energy of streetwear into a tangible digital experience within Figma. I focused on building a robust design system that prioritized "thumb-zone" ergonomics and high-velocity navigation, ensuring that the bold aesthetics were backed by rigorous UX logic. Figma served as the primary engineering bay for this process, allowing me to meticulously map out complex interactive flows and refine the micro-interactions that make a mobile-first retail environment feel premium and responsive. By utilizing advanced prototyping features and auto-layout systems, I was able to stress-test the conversion funnel, ensuring that the journey from an "exclusive drop" countdown to the final "one-tap" checkout was entirely frictionless. This phase was about more than just aesthetic polish; it was about architecting a professional-grade mobile interface that stands at the intersection of cultural relevance and technical precision. Every pixel, transition, and component was refined to create a seamless, intuitive, and visually arresting platform that reflects the high standards of both the sneaker community and modern mobile engineering
🎭 Curtain Call
🎭 Curtain Call
The completion of the Shoestack prototype serves as a definitive proof of concept, demonstrating that high-octane branding and rigorous UX logic can coexist in a mobile environment. By architecting this project entirely within Figma, I successfully neutralized the friction points common in mobile retail, creating a "hype-driven" interface that remains technically sound. This project stands as a testament to my ability to design high-fidelity, conversion-focused systems for specialized audiences. Shoestack is a showcase of precision, proving that a deep understanding of user culture, paired with advanced prototyping, can result in a digital experience that feels as premium as the products it represents.
The completion of the Shoestack prototype serves as a definitive proof of concept, demonstrating that high-octane branding and rigorous UX logic can coexist in a mobile environment. By architecting this project entirely within Figma, I successfully neutralized the friction points common in mobile retail, creating a "hype-driven" interface that remains technically sound. This project stands as a testament to my ability to design high-fidelity, conversion-focused systems for specialized audiences. Shoestack is a showcase of precision, proving that a deep understanding of user culture, paired with advanced prototyping, can result in a digital experience that feels as premium as the products it represents.





